2024年5月29日上午九点,电气学院在工科楼一区b503教室召开第十九届学年总结暨换届选举大会,研究生辅导员黄文韬及全体研会成员一同参加。

大会伊始,研会主席团和各部门依次上台全面总结过去一年的工作。随后,大会进入竞选环节,主席团竞选人和部长竞选人依次上台进行竞选演讲。竞选完毕后的计票间隙,黄文韬为上一届优秀研究生会部门和优秀研究生干部颁发证书并合影留念。
在总结环节,黄文韬全面回溯了第十九届研会在迎新季、毕业季、学院研究生长沙理工大学建设等方面的付出和成绩;并寄语新一届研会,希望大家正确认识学生干部身份,充分发挥学院主人翁精神,为研究生“四自管理”和自我能力提升履职尽责;希望研会干部明确研会工作的“四个定位”,成为学院事业发展的可靠助手、长沙理工大学活动的创新力量、联系师生的桥梁纽带、维护校园稳定的安全基石。
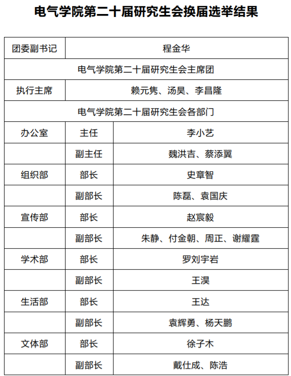
本着“公平,公正,公开,择优录取”的原则,在电气学院学生工作办公室的监督和指导下,通过个人申报、现场竞选发言、选举投票等程序,最终确定了电气学院第十九届研究生会优秀干部与部门以及第二十届研究生会成员名单,现公示如下:


(文/赵宸毅 图/赖元隽 一审/黄文韬 二审/吴文斌 三审/周巍 )